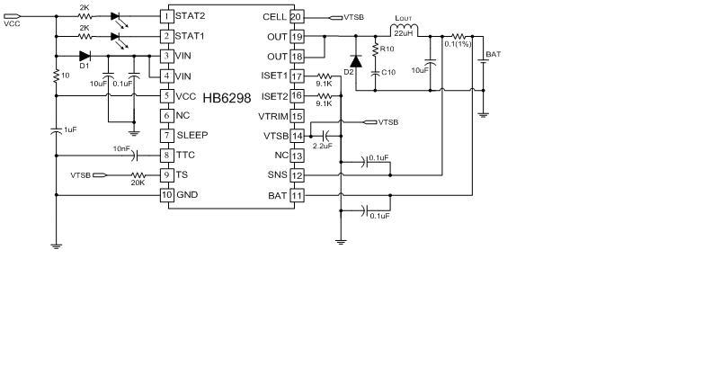
1、 HB6298A功能简述
1.1、特性
● 适用于单节或两节锂离子/锂聚合物高效率充电器设计
● 智能电池检测
● 0.8%的充电电压控制精度
● 内置功率MOSFET
● 软启动
● 开关频率400KHz
● 可编程充电电流控制,最大充电电流可达1.5A
● 防反相保护电路可防止电池电流倒灌
● NTC 热敏接口监测电池温度
● LED充电状态指示
● 恒压充电电压值可通过外接电阻微调
● CYCLE-BY-CYCLE电流限制,短路检测、保护
● 输入管脚最大耐压18V
● 工作环境温度范围:-20℃~70℃